
项目管理碎片化,多层级信息不对称,项目管理“状况百出”;财务管理体系陈旧,审批流缓慢,资金周转不及时、压力大;收支信息不同步,负债率居高不下,经营风险不断攀升

人工成本、材料成本、管理成本持续上升,导致建筑企业整体经营成本上升,但资源利用率不高,外加行业激烈的竞争环境,企业利润下降

企业对人员、材料和资金的管理靠“逐级汇报”,信息传达不及时,且存在偏差,导致全链条协同管理时,缺乏有效数据为经营决策提供支撑

甲乙同体企业数据库独立,且产业互动频繁,企业协同经营管理难度大,数字化转型困难;数据治理、管理能力滞后,对传统营业模式仍抱有“幻想”,数字化决心易动摇;数字化规划不够系统,存在“缺啥补啥”的情况,导致数据体系仍然是“孤岛式”发展,缺乏持久性、战略性
规范化、透明化管理
防止高价值项目沉没
证照信息化管理,安全高效
商机信息数字化管理,保护资产

设计文件标准化
图纸管理一体化
双计划管理联动体系
设计、成本、施工一体化

关键节点计划,主项计划,专项计划,部门计划,个人周计划等多级计划管理模式,实现精细化管理
通过计划预警提醒,考核方案保障防范进度风险,保障进度目标达成
构建计划管理PDCA循环,持续提升,提质增效

满足不同项目类型、不同管理水平的项目管理诉求
成本数据一键归集、自动分摊
成本联动管理,实现成本全过程动态监测和挣值分析
多维多算分析,层层穿透、追本溯源

支持集采、战采、材料公司等多场景采购模式
自定义采购方式,企业采购管理制度的落地、采购业务高效协同
供应商智能化评估、材料检验、严控采购质量
自定义采购控价、招标清单、供应商360画像等方式帮助企业降本增效

按需配置,业务百变
定义合同模板,强化风险管控
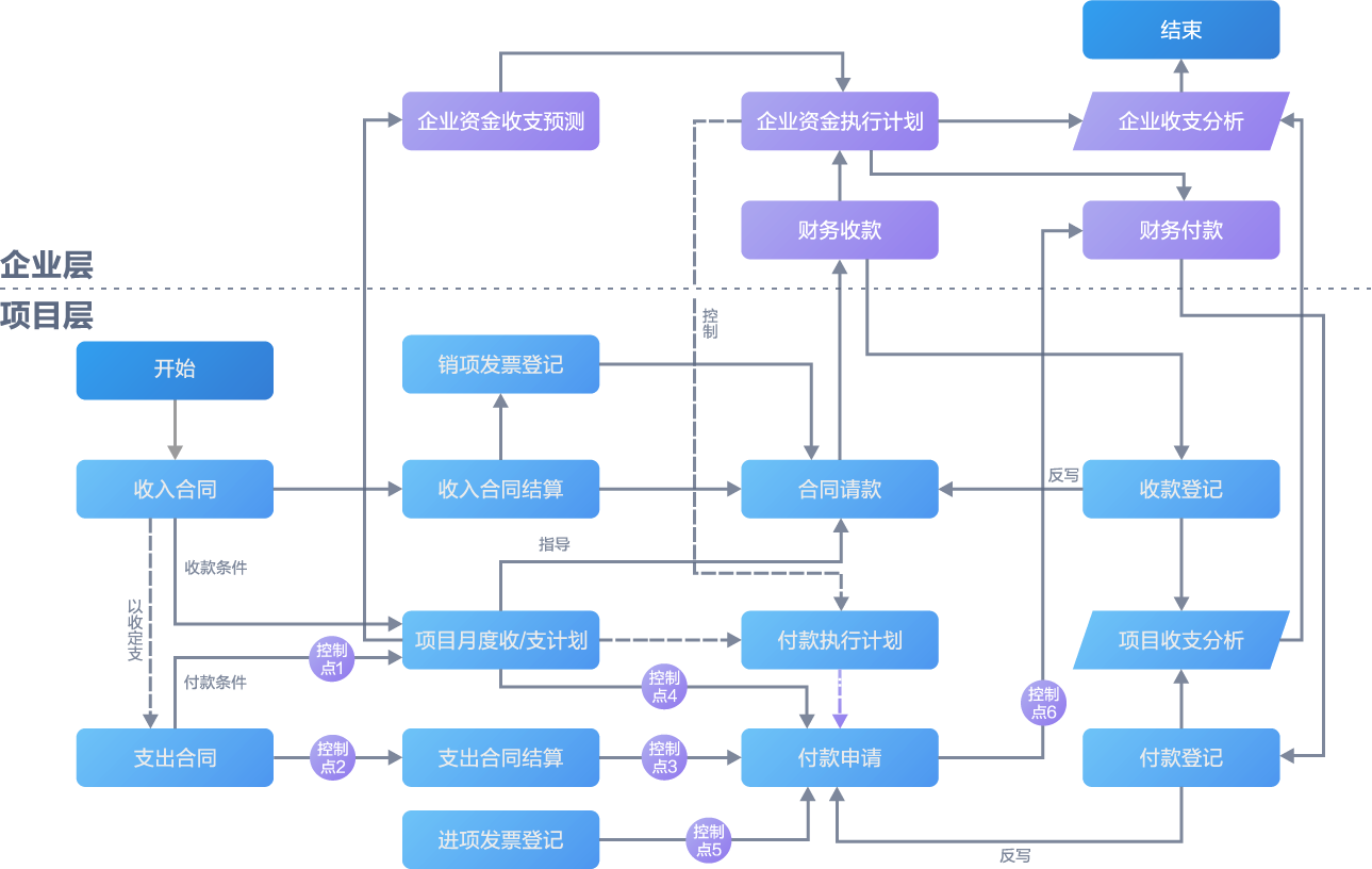
管控全面,以收定支
业财深度融合

实现量价分离控制
库存动态管控
采购计划控制
全流程动态监管

质量预控体系建设
项目质量分析
工序质量分析

多节点资金管控体系
多样化资金业务场景
企业自定义管控
资金计划联动,多类层级协同管控

金蝶建筑云有能力为组织架构多业态、多法人的大型企业集团提供信息化服务,可支持数十万级员工数量的企业使用,金蝶苍穹平台提供分布式数据存储和管理,完全能够满足大型和特大型建筑企业集团的信息化需求。
金蝶建筑云可以对工程项目实现全生命周期管控,并与提供智慧工地服务的伙伴实现生态对接,实现工程项目和智慧工地的一体化管理。
金蝶建筑云为提供甲乙同体企业提供解决方案,既可同时满足甲方和乙方企业在项目管理方面的需求,也支持甲乙同体企业“在业务逻辑上相互独立,在业务数据上互联互通”的需求。
金蝶建筑云在房建类、路桥类、新基建类、房地产类以及EPC等领域有较多的企业成功案例。